前面的专栏文章中,我从最常见的内容推荐开始讲起,直到讲到了最复杂的深度学习在推荐系统中的应用原理,这些推荐算法都有一个特点:智能。
所谓智能,就是带有学习性质,能够和复杂的用户端形成互动,在互动过程中,算法参数得到更新和进化。
但是,智能这个高大上的词语,一定要以数据为前提的,我在专栏的第二篇文章中就和你透露过,推荐系统中有一个顽疾就是冷启动,冷启动就是没有数据,没有数据怎么和用户玩呢?
一个新用户来了,什么数据都还没有,推荐系统对其一无所知。这时候,你就需要一个排行榜了。
排行榜,又名热门榜,听上去似乎是一个很常见的东西,原来它也算是推荐算法的一员?是的,它不但是,并且非常重要,而且其中也有不少的学问。
那么说排行榜到底有哪些用处呢?
今天,我就和你聊聊如何根据自己的产品特点构建一个合理的排行榜。
最简单的排行榜,就是直接统计某种指标,按照大小去排序。在社交网站上,按照点赞数、转发数、评论数去排序,这是一种最常见、最朴素的排行榜。
类似的做法还有,在电商网站上按照销量去排序。
这样的做法也算是推荐算法?当然我确实很难说它不是,因为确实简单,容易上线运行,但我只能说这样做不靠谱,不靠谱的原因在于以下的几个问题。
既然朴素的排行榜有这些弊端,那么就针对他们来一一设计应对措施。
接下来,我要把用户给物品贡献的行为看做是用户在投票,这个很容易理解,好像热门的东西都是大多数人投票民主选举出来的。
排行榜中的物品,你可以想象它们每一个都是炙手可热的,都有一定的温度,那么这个温度按照热力学定律来讲,随着时间推移就一定会耗散到周围,温度就会下降。
或者,把排行榜想象成一个梯子,每个物品都在奋力往上爬,他们的动力来自用户的手动投票,物品本身都要承受一定的重力,会从梯子上掉下来,用户投票可以抵挡部分重力,投票数不及时或者不够,排行榜上的物品就会掉下来。
把这个规律反映在排行榜分数计算公式中,就比简单统计数量,再强制按照天更新要科学得多。Hacker News计算帖子的热度就用到了这个思想,它们的做法用公式表达是下面这个样子。
\[\\frac{P-1}{(T+2)^G}\]
公式中三个字母分别代表如下意义:
公式中,分子是简单的帖子数统计,一个小技巧是去掉了作者自己的投票。分母就是将前面说到的时间因素考虑在内,随着帖子的发表时间增加,分母会逐渐增大,帖子的热门程度分数会逐渐降低。
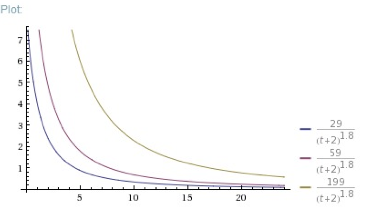
其中,重力因子的选择根据情况而定,重力因子越大,帖子的热度衰减越快,不同的重力因子对比如下图所示。

可以看到,重力因子越大,衰减越快。
再看一下,相同重力因子选择的情形下,不同的得票数的对比。

这这个示意图可以看到,这个公式仍然能够反映出相同时间的帖子之间的相对热度差别。
另一个考虑时间因素的排行榜算法是牛顿冷却定律。物品受关注度如同温度一样,不输入能量的话它会自然冷却,而且物体的冷却速度和其当前温度与环境温度之差成正比。将这一定律表述为公式就是下面的样子:
\[ T(t) = H + C e^{-\\alpha t} \]
公式中字母的意义如下。
问题来了,这个反映物品自然冷却快慢的 \(\\alpha\) 该如何确定呢?有一个更直观的办法。假如一个物品在时间过去B个单位后,因为增加了A个投票数,而保持了热门程度不变,那这样的话 \(\\alpha\) 应该是多少呢?简单把这个描述列成方程就是下面的样子。
\[ C e^{-\\alpha t} = (C+A)e^{-\\alpha (t + B)} \]
可以解得。
\[\\alpha = \\frac{1}{B}ln(1 + \\frac{A}{C})\]
用这个公式加上自己产品的要求来确定 \(alpha\) 就容易得多,假如按照B = 24,也就是过一天来看,我来举几个例子。

你可以在自己的产品中,设定一个假设,然后计算出相应的 \(\\alpha\) 来。
前面的热度计算方法,只考虑用户投票和用户弃权两种,虽然这种情况很常见,但是还有一些产品会存在运行用户投反对票的情形,比如问答网站中对答案的投票,既可以赞成,又可以反对。在这样的情形下,一般这样来考虑:
以国外某著名程序员问答网站为例,你就不要打听到底是哪个网站了,这个不重要,下面看一下他们对热门问题的热度计算公式:
\[ \\frac{(log_{10}Qviews)\\times{4} + \\frac{Qanswers \\times{Qscore}}{5} + \\sum_{i}{Ascore_{i}}} {(\\frac{Qage}{2}+\\frac{Qupdated}{2}+1)^{1.5}} \]
这个公式有点复杂,其中的元素意义如下:
这个问题热门程度计算方式,也考虑了时间因素。分母反映了问题的陈旧程度,修改问题可以让问题不要衰老过快。分子有三部分构成:
前面两种排行榜分数计算法,都是以用户投票的绝对数量作为核心的,那么换个思路来看,从比例来看也是可以的。这也是一些点评网站常常采纳的模式,比如电影点评网站通常会有一个Top250,这也是一种排行榜,以好评比例作为核心来计算排行榜分数。下面来看看这种排行榜。
一个经典的好评率估算公式,叫做威尔逊区间,它这样估算物品的好评率:
\[ \\frac{\\hat{p} + \\frac{1}{2n}z^2_{1-\\frac{\\alpha}{2}} \\pm z_{1-\\frac{\\alpha}{2}}\\sqrt{\\frac{\\hat{p}(1-\\hat{p})}{n} + \\frac{z^2_{1-\\frac{\\alpha}{2}}}{4n^2}} }{1 + \\frac{1}{n}z^2\\_{1-\\frac{\\alpha}{2}}} \]
实在是对不起你啊,又给你搞出了一个超级复杂的公式。实际上,你照着公式中所需的元素去统计就可以计算出排行榜了。我解释一下这个公式中所需的元素,你就可以照着去搬砖了,可以不必理解其中的原理。
威尔逊区间考虑了评价的样本数,样本不足时,置信区间很宽,样本很足时,置信区间很窄。那么这个统计量有哪些应用呢,比如说下面的几个情况。
当你为每一个物品都计算一个威尔逊区间后,你可以采用前面讲到的Bandit算法,类似UCB的方式取出物品,构建成一个略带变化的排行榜。
最后,为你呈上某电影点评网站为电影排行榜计算分数的公式,它是另一种对好评率的应用,针对评分类型数据的排行榜。
\[\\frac{v}{v+m} R + \\frac{m}{v + m} C\]
这个排行榜计算公式,也有一个响当当的名字,叫做“贝叶斯平均”。其中的元素意义描述如下:
别看这个公式简单,它反映了这么几个思想在里面:
这个公式的好处是:所有的物品,不论有多少人为它评分,都可以统一地计算出一个合理的平均分数,它已经被国内外电影评分网站采纳在自己的排行榜体系中,当然,它们肯定各自都有根据实际情况的修改。
今天,我主要讲到了三种构建排行榜分数的算法,因为排行榜的意义重大,所以不可以太随便对待,甚至应该比常规的推荐算法更加细心雕琢。
一个最最朴素的排行榜就是统计一下销量、阅读量等,但要让排行榜反映出热度的自然冷却,也要反映出用户赞成和反对之不同,还要反映出用户评价的平均水平。
你不要被前面那个非常大的一坨公式所吓倒,实际上,它统计起来很方便。这些公式都是在实际生产中演化而来的,你根据这些原理结合自己实际遇到的问题,也可以设计出符合自己业务要求的排行榜公式。
最后,提一个小问题给你,对于最后一个排行榜公式,如何改进才能防止水军刷榜?你可以给我留言,我们一起讨论。感谢你的收听,我们下次再见。

© 2019 - 2023 Liangliang Lee. Powered by gin and hexo-theme-book.